国务院办公厅关于印发中央预算单位政府集中采购目录及标准(2020年版)的通知
2020年01月08日 15:19 来源: 【打印】
| 国务院办公厅关于印发中央预算单位政府集中采购目录及标准(2020年版)的通知 | |||
| 【颁布单位】 | 7 | 【文 号】 | 国办发〔2019〕55号 |
| 【颁布日期】 | 2019-12-26 | 【条法类别】 | 5006 |
| 【实施日期】 | 2020-01-01 | 【法规层次】 | 国务院文件 |
| 【时 效 性】 | 有效 | 【二 维 码】 | ![]() |
国办发〔2019〕55号
国务院办公厅关于印发中央预算单位政府集中采购目录及标准(2020年版)的通知
国办发〔2019〕55号
国务院各部委、各直属机构:
《中央预算单位政府集中采购目录及标准(2020年版)》已经国务院同意,现印发给你们,请遵照执行。
《中央预算单位政府集中采购目录及标准(2020年版)》自2020年1月1日起实施,2016年12月21日印发的《中央预算单位2017—2018年政府集中采购目录及标准》同时废止。
国务院办公厅
2019年12月26日
(此件公开发布)
中央预算单位政府集中采购目录及标准(2020年版)
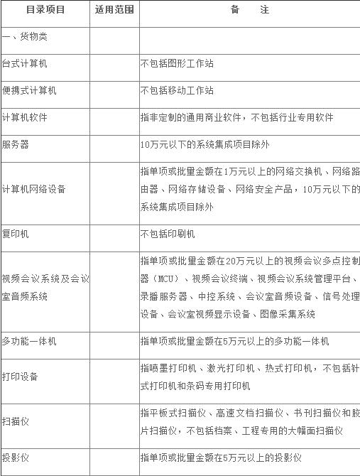
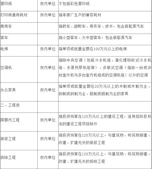
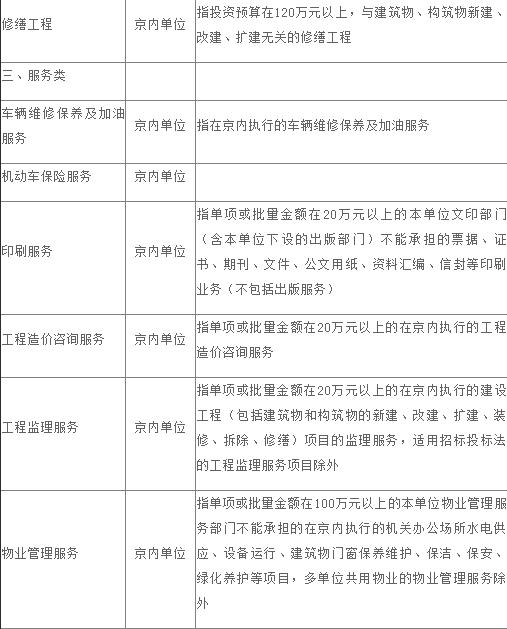
一、集中采购机构采购项目
以下项目必须按规定委托集中采购机构代理采购:




注:①表中“适用范围”栏中未注明的,均适用于所有中央预算单位。
②表中所列项目不包括部门集中采购项目和中央高校、科研院所采购的科研仪器设备。
二、部门集中采购项目
部门集中采购项目是指部门或系统有特殊要求,需要由部门或系统统一配置的货物、工程和服务类专用项目。各中央预算单位可按实际工作需要确定,报财政部备案后组织实施采购。
三、分散采购限额标准
除集中采购机构采购项目和部门集中采购项目外,各部门自行采购单项或批量金额达到100万元以上的货物和服务的项目、120万元以上的工程项目应按《中华人民共和国政府采购法》和《中华人民共和国招标投标法》有关规定执行。
四、公开招标数额标准
政府采购货物或服务项目,单项采购金额达到200万元以上的,必须采用公开招标方式。政府采购工程以及与工程建设有关的货物、服务公开招标数额标准按照国务院有关规定执行。


